-->
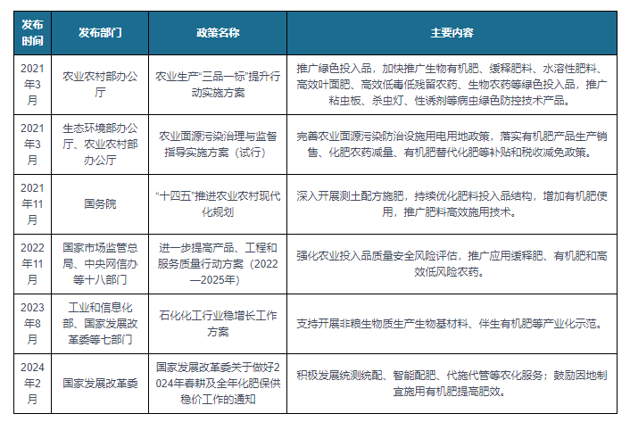
近年来,国家持续出台政策,大力支持有机肥产业的发展。《农业生产“三品一标”提升行动实施方案》《农业面源污染治理与监督指导实施方案(试行)》《“十四五”推进农业农村现代化规划》等文件相继发布,为有机肥行业注入强劲政策动力。有机肥因其成本低、节能环保、改善土壤结构的多重优势,已成为推动农业绿色可持续发展的关键力量,迎来了前所未有的发展机遇。
受《到2020年化肥使用零增长行动方案》《到2025年化肥减量化行动方案》等政策影响,我国农用化肥施用量逐年下降。2023年农用化肥折纯量已下降至5021.74万吨,与2016年相比减少了近千万吨。在此背景下,有机肥作为化肥的有效替代品,其需求迅猛增长。为保障农作物产量,各地积极推广有机肥使用,带动行业整体向前发展。

在政策扶持、需求增长和技术进步等多重因素驱动下,我国有机肥行业产量、需求量和市场规模持续上升。2022年全国有机肥产量达1622万吨,需求量达1588万吨,市场规模高达1045.7亿元,较上一年均有稳步增长。然而,目前我国有机肥施用量仅占肥料总用量的25%,而英国等发达国家已达50%左右,说明我国有机肥市场还有广阔的提升空间。
作为行业创新者,易耘重磅推出独创“无盐氮磷钾体系”有机类肥料,彻底颠覆传统肥料模式。该产品打破常规氯化钠、硫酸盐等离子成分的束缚,真正实现无盐配方。使用后能有效降低土壤盐分,改良土壤结构,在一个生长季中可将EC值降低40%-60%。其吸收速度快、利用率高、持效期长,营养供给更加均衡,能明显提升农产品品质。与市面上传统肥料相比,易耘产品实现跨代升级,形成“降维打击”。

易耘不仅专注于肥料产品的研发,还引领行业数字化升级。旗下无盐液体肥“数智配肥机”融合互联网、物联网、数字化音像等前沿技术,实现农业配肥的智能化与个性化。该设备配备600多种配方、100多种作物数据,通过刷卡付费、现场定制、精准计量等功能,为用户提供个性化营养方案,采用周转式包装桶,现场打肥,真正实现植物营养的定制化管理。
这一系统广泛适用于园区设施农业、合作社种植基地、大户种地、自主配肥需求的农资经销商等。通过全链条智能服务,为农业生产者提供了前所未有的高效、便捷、科学的种植解决方案。

在产品具体应用方面,易耘无盐液体肥已在小麦和玉米等大田作物上取得显著成果。小麦全程采用高氮高磷和高钾平衡配方组合,亩施成本仅240元左右,可实现亩增产10.5%以上。玉米全程施用液体肥,在连续两年大范围实验中,表现出减肥30%以上、降盐40%以上、增产11%的卓越效果。

易耘无盐氮磷钾体系产品应用范围极广,不仅能应对重茬、死棵、黄化、畸形果等种植难题,还能用于瓜果、蔬菜、花草树木、水稻等各类育苗,预防根腐病、茎腐病、根结线虫等常见病虫害,同时还能显著改善盐碱地、重茬地,活化板结土壤,有效降解农残。

作为深耕行业的实力企业,易耘自2016年成立以来,始终扎根农业一线,依托济宁经济技术开发区的地理与产业优势,建立起涵盖物联网系统、农技培训、全程服务和产品创新的农业综合服务体系。通过定制化液体肥、测土测株、水肥一体化解决方案等服务内容,全面助力现代农业提质增效。

目前招商加盟全面启动,诚邀全国代理商加盟合作。易耘提供全方位扶持政策,涵盖品牌、产品、技术、市场、运营五大板块,全链路助力合作伙伴快速上手、稳健运营。无需担忧经验不足,加入易耘,就是站在农业升级风口的优质创业机会!
立即加入易耘,共创农业未来,实现共赢发展!您就是下一个农业新质生产力的引领者!







